| 发布单位: 聊城市安泰城乡投资开发有限责任公司 | 单位性质:国有企业 | 所属分类:国企 |
| 开始时间:2023-09-07 | 结束时间:2023-09-13 | 招聘人数:3 |
| 工作地点: 聊城 | 报名方式:聊城经济技术开发区星光聊城国际金融中心9号楼712室 | |
聊城市安泰城乡投资开发有限责任公司是一家以服务东昌府区城乡投资为核心的国有投资公司,主要致力于土地开发及综合利用、基础设施建设、金融服务、产业投资四大业务板块。为满足公司发展和工作需要,现委托聊城市三实人力资源服务有限公司面向社会公开招聘,并将招聘事项公告如下:
一、招聘基本条件
(一)遵守中华人民共和国宪法和法律。
(二)具有招聘岗位所需的学历及岗位要求。
(三)具有良好的思想政治素质和良好的道德品行,无违法违纪行为。
(四)身体健康,无精神类疾病、无传染病史及心脑疾病,符合招聘岗位聘用体检标准。
有下列情形之一的人员不得报名:刑事处罚期未满或者涉嫌违法犯罪正接受调查的人员;党纪处分受影响期内、尚未解除政纪处分或正在接受纪律审查的人员;法律法规规定的其他情形。
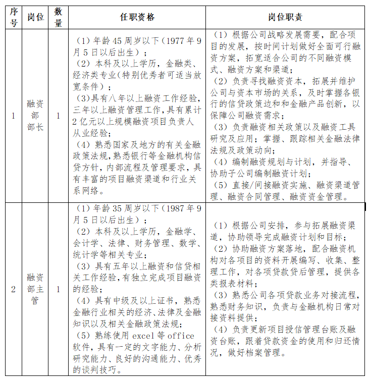
二、招聘岗位、数量及要求


三、报名方式:现场报名
报名时间:2023年9月7日-2023年9月13日17:00结束(受理时间8:30-12:00;14:00-17:00。周日不受理)
现场地点:聊城经济技术开发区星光聊城国际金融中心9号楼712室(东昌路与庐山路交叉口往西150米路北)
四、资格审查
(一)现场报名。应聘者现场填写《应聘人员基本情况登记表》,递交身份证、毕业证、相关资格证书原件及复印件1份,学信网教育部学籍报告1份,1寸免冠照片3张。审核原件,留存复印件。
岗位要求工作年限的,需提供能证明相关工作岗位年限的劳动合同或工作证明类的材料一份。
(二)资格审查。报名结束后,对报考人员资格进行集中审查。
(三)核发准考证。对资格审查合格者,电话通知本人领取准考证。准考证须在规定时间内携带有效身份证件领取,逾期不领者视为放弃考试。核发准考证时间另行通知。
应聘人员要仔细阅读本公告,填报的相关表格、信息等必须真实、全面、准确。信息填报不实的,按弄虚作假处理,责任由应聘人员自负。(温馨提醒:聊城市三实人力资源服务有限公司不设任何考试培训课程和培训点;与任何培训机构均没有合作关系,谨防上当受骗!)
五、聘用程序
(一)闭卷笔试。
笔试采取试卷答题的形式进行。公共基础知识及专业知识,满分100分。笔试时间和地点以《准考证》为准。
根据笔试成绩由高到低按需求人数比例,确定进入面试范围的人员;达不到面试比例,按实有考生进行面试。
(二)组织面试。
采取半结构化面试,满分100分。考生由同一评委组负责面试。面试时间以面试通知为准。
按笔试成绩30%、面试成绩70%的比例计算个人总成绩。笔试成绩、面试成绩、考试总成绩均计算到小数点后两位,尾数四舍五入。按照个人总成绩由高到低排名的顺序,按需求人数的1:1的比例进入考察体检环节。
(三)考察体检。
对拟聘人员进行全面了解被考察对象的政治思想、道理品质、能力素质、廉洁自律、学习工作、拟任岗位资格等表现。对被考察对象是否符合规定的报考资格条件,提供的报考信息和相关材料是否真实、准确进行复审。 体检按照国家有关标准执行,体检费用由考生承担。
对放弃考察体检资格或考察、体检不合格造成的空缺,从应聘同一岗位的人员中按照总成绩依次等额递补。
(四)决定聘用。
根据考察体检情况,决定聘用人员。
六、薪酬待遇及试用期
(一)薪酬待遇按照公司薪酬标准执行,提供具有竞争力的薪酬,单位为其缴纳五险一金,享受法定节假日等福利待遇,其中试用期3个月。
(二)单位不招收兼职人员,所有聘用人员须在签订劳动合同之前,提交与原单位的解除合同证明,否则不予聘用。
七、其他
(一)应聘者必须对自己应聘时提供的个人资料及相关材料的真实性、有效性负责,如有弄虚作假或欺骗行为的,一律取消考试资格,已经聘用的,依法解除劳动关系。
(二)应聘者提供的材料,将严格保密,仅供招聘之用,恕不退还。
(三)应聘者参加招聘过程中的交通、食宿等费用自理。
咨询电话:0635-8325199 (三实人力)
聊城市安泰城乡投资开发有限责任公司
2023年9月6日